Edited by
Reviewed by
Figures
Background: Autophagy is responsible for the degradation of cytoplasmic components in lysosomes and vacuoles. Generally, autophagy contributes to cellular survival against stress, since autophagy-deficient (atg) mutants are predominantly more sensitive to environmental stress, including nutrient starvation, than their WT counterparts are. Nevertheless, we found that compared with WT Physcomitrium patens (P. patens) plants, atg mutants can survive desiccation stress in the presence of ABA; however, the underlying molecular mechanism is not understood.
Methods: To comprehend the molecular mechanism, two distinct analyses (proteomic analysis and microarray expression analysis) were performed on P. patens WT and atg mutant protonemal colonies.
Results: An integrated analysis showed that signaling pathways involved in MYBs and MAPKs were activated and that protective proteins such as LEAs and antioxidant-related proteins were not differentially expressed between the WT and atg mutant. This suggests that the atg mutant is highly tolerant to desiccation stress through the activation of cell proliferation during dehydration and rehydration.
Conclusion: This study has provided evidence that autophagy is involved in the relationship between desiccation tolerance and cell proliferation, but the direct effects remain elusive. Further work is needed to elucidate the dynamics of proteins involved in autophagy and the induction of desiccation tolerance.
Eukaryotic cells, continuously or in response to internal and external signals, degrade their cytosolic proteins and organelles in their lytic lysosomes and vacuoles. This process is called autophagy. The primary consequences of autophagy are the elimination of cytoplasmic structures and macromolecules, which are likely denatured or malfunctioning, and the supply of degradation-related products such as amino acids to the cell, which are used for protein synthesis or energy production. Through these primary consequences, autophagy is thought to be involved in various cellular processes [1, 2]. RNAi-AtATG18a transformants are more sensitive to oxidative stress and accumulate numerous oxidized proteins compared with wild-type (WT) [3]. Mutants of yeast lacking ATGs (atg1Δ, atg6Δ, atg8Δ and atg12Δ) impair mitochondrial function and accumulate reactive oxygen species (ROS) [4]. From analyses using atg mutants of Arabidopsis thaliana (A. thaliana) and yeast, autophagy is known to be involved in nutrient starvation response, senescence regulation, and intracellular quality control [5-7]. In addition, atg5 and atg7 mutants of A. thaliana, which is deficient ATG5 or ATG7 function, lack autophagy and cause reduced growth rate, nutrient starvation, premature senescence in the dark, hypersensitive responses, and pathogen infection [5, 8-12]. In rice, it has also been reported that the atg7 mutant causes premature senescence in the dark and impaired lipid metabolism [13, 14].
The genome sequence of moss species Physcomitrium patens (P. patens) has been determined, and since homologous recombination occurs at a high frequency, it is relatively easy to use this to obtain transformants using gene targeting [15-17]. P. patens is a plant in which desiccation tolerance is induced by abscisic acid (ABA); ABA causes the accumulation of protective proteins such as heat shock proteins and LEAs (Late Embryogenesis Abundant) as well as antioxidant proteins involved in ROS removal [18]. Dehydration stress has various levels of intensity and can be classified into five categories according to water potential and relative humidity [19]. We have studied extreme desiccation tolerance, the most intense of the five categories of dehydration, of mosses and have found that ABA can induce desiccation tolerance and that inhibition of autophagy can dramatically improve desiccation tolerance even further [20]. We also found that autophagy may be involved in both dehydration and rehydration processes. However, since molecular insights into how autophagy-deficient mutants acquired strong desiccation tolerance have not been obtained, in this study, gene expression and protein accumulation analyses involving the use of microarrays and proteomics were performed, and the two integrated analyses revealed part of the molecular relationship between autophagy mutants and desiccation tolerance.
Plant material
Three independent lines of autophagy-deficient (atg) mutants (atg5-1, atg5-2, and atg5-3) of P. patens were isolated in a previous study [21]. P. patens protonemal colonies of WT plants and atg5 were cultured on nutrient-sufficient media-BCD media consisting of 5 mM ammonium tartrate and 0.5% (w/v) glucose (BCDATG agar media) along with 0.8% (w/v) agar-at 25°C under continuous light [20, 21]. To maintain the culture, a piece of the colony comprising protonemal cells was transferred to the BCDATG agar media once a week. Colonies that had been cultured for 7 days were used for subsequent hydration-related experiments in this study.
Desiccation stress
To treat colonies with ABA, 7-day-old protonemal colonies were placed onto fresh agar culture media comprising 50 μM cis-trans ABA (Fujifilm, Tokyo, Japan) for 24 h under light. For dehydration treatment, the colonies were transferred onto filter paper placed in a tightly-stoppered glass jar containing silica gel and kept for 24 h. Afterward, the colonies were transferred onto fresh culture media for subsequent rehydration and culture on the BCDATG agar media for 12 h under light.
Proteomic analysis
Proteins were extracted from WT and atg5 colonies. Specifically, proteins were extracted from protonema that were 7 days old (hydration), at 24 h after ABA treatment (ABA), at 24 h after dehydration (dehydration) and at 12 h after rehydration (early rehydration) via 50 mM Tris-HCl (pH 7.8) with 1% glycerol, 1 mM EDTA, 1 mM phenylmethylsulfonyl fluoride and 14 mM 2-mercaptoethanol. Proteome-based accumulation profiles were subsequently generated using nano-LC‒MS/MS according to an established protocol [22]. Principal component analysis (PCA) and clustering analysis were performed on all the protein data. Proteins that were upregulated more than 2-fold in atg5 relative to the WT were extracted, and subsequent gene annotations were conducted using Subio Platform software (Subio, Kagoshima, Japan). The upregulated proteins were subjected to pathway analysis using the Database for Annotation, Visualization and Integrated Discovery (DAVID) Bioinformatics Resources 6.8 (https://david.ncifcrf.gov/) online website tool.
Microarray analysis
Total RNA was extracted from WT and atg5 colonies. Specifically, RNA was extracted from protonema that were 7 days old (hydration), at 24 h after ABA (ABA), at 24 h after dehydration (dehydration) and at 24 h after rehydration (late rehydration). Microarray-based expression profiles were generated using custom microarrays displaying two colors for P. patens (4 × 44 K format) on an Agilent platform (Agilent Technologies, California, USA). Briefly, 400 ng of total RNA was labeled with cyanine 3 or cyanine 5 via a low-input quick-amp labeling kit according to the manufacturer’s instructions. PCA and clustering analysis were performed on all the genes. Genes that were upregulated more than 2-fold in atg5 relative to WT were extracted, and subsequent gene annotations were conducted using Subio Platform software (Subio, Kagoshima, Japan). The upregulated genes were subjected to pathway analysis using the DAVID Bioinformatics Resources 6.8 online website tool.
Statistical analysis
Statistical analysis was performed using GraphPad Prism (GraphPad Software, MA, USA). The significance was assessed using Student’s t test, and the differences were considered statistically significant at a p value <0.05.
Data availability
The Gene Expression Omnibus (GEO) accession numbers for the microarray data in this study are GSE222559. Publicly available yeast transcriptome data (accession number GSE1311) were obtained from GEO and reanalyzed for comparative purposes in this study. Among GSE1311, those for the control samples (GSM21640, GSM21641, GSM21642), desiccated samples (GSM21646, GSM21647, GSM21648) and samples at 15 min post-rehydration (GSM21649, GSM21650, GSM21651) were used.
Comprehensive protein accumulation analysis between the WT and atg5
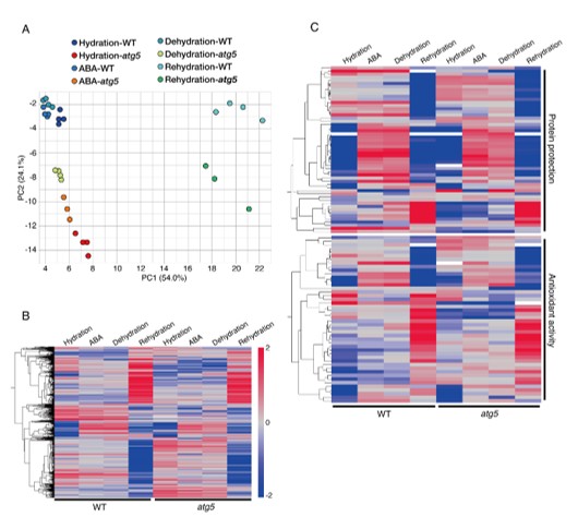
We previously reported, as a physiological mechanism, that P. patens autophagy-deficient cells are more tolerant to extreme desiccation stress than WT cells due to higher water-holding capacity and the promotion of cell death by autophagy [20]. To analyze the molecular mechanism, comprehensive comparative protein accumulation analysis was performed on the WT and atg5 subjected to hydration, ABA, dehydration, and early rehydration via a proteomic approach. PCA of the accumulation data showed that WT and atg5 showed different spatial patterns in response to hydration, ABA, and dehydration. On the other hand, after early rehydration, the variation from dehydration was in the same direction for both WT and atg5 (Figure 1A). Next, we focused on the proteins that showed more than 2-fold upregulation in atg5 compared with WT, and there were 146 of these proteins in response to ABA, 135 proteins in response to dehydration, and 58 proteins in response to early rehydration (Figure 1B and Table S1). Several proteins involved in protection and that act as antioxidants were induced by ABA in WT and atg5 (Figure 1C and Table S1). In particular, LEAs accumulated more in atg5 than in the WT in response to ABA, but there was no significant difference in LEA accumulation during dehydration and early rehydration. This strongly suggests that protective proteins such as LEAs are not involved in improving the desiccation tolerance of atg5, as we have shown in another study [20]. Interestingly, a number of transcription/translation-related proteins accumulated more in atg5 than in the WT during dehydration and early rehydration (Table S1). Furthermore, focusing on cell proliferation, we found that the accumulation of EBP1 (Pp1s264_34V6.1), MYB (Pp1s313_81V6.1), and MAP3K1 (Pp1s31_252V6.1) was significantly higher in atg5 than in the WT (Figure 2).
Comprehensive gene expression analysis between WT and atg5
Protein accumulation and gene expression were analyzed at different time points after rehydration, based on the distinct regulatory kinetics of transcripts and proteins and the dynamic changes in protein stability during rehydration. At 24 h after rehydration (late rehydration), extensive protein degradation was observed, which hampered reliable quantitative comparison of protein abundance [20]. Therefore, protein accumulation was analyzed at early rehydration, when proteins were sufficiently accumulated but not yet excessively degraded. In contrast, transcript levels are less affected by protein degradation and more directly reflect transcriptional regulation. Gene expression analysis was thus performed at late rehydration, a time point at which transcriptional programs are considered to be relatively stabilized following the early rehydration response. This experimental design enabled accurate evaluation of genotype-dependent differences at both the protein and transcript levels. Comparative gene expression analysis was performed on the WT and atg5 in response to hydration, ABA, dehydration, and late rehydration via a microarray. PCA and clustering analysis of all these genes showed different spatial and expression patterns among the ABA, dehydration, and late rehydration treatments but no obvious differences between the WT and atg5 (Figure 3A and B). To examine the differences in expression between WT and atg5 in detail, we extracted the genes whose expression was more than 2-fold upregulated in atg5 compared with the WT, and there were 1471 of these genes in response to ABA, 1613 in response to dehydration, and 2296 in response to late rehydration (Figure 3B and Table S2). These extracted genes were subjected to DAVID analysis, and 16 pathways involved in ABA, 27 pathways involved in dehydration, and 21 pathways involved in late rehydration were significantly activated in atg5. Interestingly, among these pathways, several involved in transcriptional activity, ribosomal proteins and cell proliferation (MAPKs, MYBs) were activated in response to ABA and under dehydration and late rehydration (Figure 3C and Table S3). These results were conceptually consistent with those of the proteomic analysis. Proteomic and transcript analysis in this study showed that EBP1, MYB and MAP3K1 were more highly expressed in atg5 than in the WT during hydration (Figure 4). The accumulation of EBP1 and MYB in the WT did not change in response to desiccation stress, while in atg5, these genes were highly expressed originally, and their expression was maintained in response to ABA. MAP3K1 was accumulated after rehydration in the WT (40-fold), but in atg5, its accumulation was induced by ABA (8-fold) and further accumulated after rehydration (81-fold).
Microarray analysis involving publicly available data and with a focus on protein synthesis and cell proliferation
Microarray data involving yeast with extreme desiccation tolerance are available [23]. Using these data, we extracted genes that showed more than 2-fold expression in response to dehydration and after rehydration and performed a DAVID analysis by comparison with the data before dehydration (Table S4). The obtained information revealed a number of DNA repair- and transcription-related pathways. Among them, pathways involved in cell proliferation, such as those involving MYBs and the cell cycle, were included (Figure 5).
[Copy and paste the following link into your browser’s URL bar to download the Supplementary Data].
https://www.als-journal.com/articles/vol13issue1/3619/Supplementary%20Data.zip
In this study, we found that proteins and pathways involved in cell proliferation and transcription/translation are highly expressed and activated in atg5, which has higher desiccation tolerance than does WT in response to ABA, dehydration and rehydration. Previous studies have revealed that the induction of protective proteins such as LEAs [24], activation of antioxidants [25], activation of DNA repair systems [26], and accumulation of sugars [27] are involved in the acquisition of desiccation tolerance. However, there is no clear evidence for cell proliferation during dehydration or rehydration. In this study, we identified EBP1, MYB, and MAP3K1 as transcription factors involved in cell proliferation for desiccation tolerance; and EBP1 is an RNA-binding protein that binds to the cytoplasmic domain of ERBB3, thereby signaling cell growth. In Arabidopsis, ERBB3 homologs have been reported to be involved in mitotic tissue proliferation [28]. MYBs are transcription factors and are involved in plant growth and development, and MYB overexpression has been shown to induce resistance to drought and salt stresses [29]. Thus, the accumulation of EBP1 and MYBs in plants affects cell proliferation and growth, but the detailed mechanisms underlying these processes with respect to desiccation stress are not clear. In addition, MAPKs are highly conserved signaling modules that are involved in many signaling processes through MAPK cascades, transducing and amplifying signals to downstream proteins through stepwise phosphorylation and activating various cellular functions such as cell growth [30]. In atg5, EBP1 accumulated at basal levels (under unstressed and hydrated conditions) and also showed accumulation in response to ABA and dehydration. MYB showed no significant difference from the WT under basal condition, although it tended to accumulate more in atg5 than in the WT.
Under treatment of ABA and dehydration, MYB in atg5 accumulated significantly more than in the WT. Under nutrient-rich conditions, there is little difference in the phenotype of WT and atg5 colonies, but there is a significant difference in their intracellular composition, including protein content and water content, suggesting that this contributes to the improved desiccation tolerance of atg5 colonies [20, 21]. Therefore, by activating cell proliferation via EBP1 and MYB, atg5 in the basal state may bridge the gap in cell proliferation with that of the WT. In addition, EBP1 and MYB proteins also accumulated in response to ABA and dehydration, suggesting that these proteins may be involved in cell proliferation immediately after early rehydration to improve desiccation tolerance. MAP3K1 showed a different protein profile pattern from EBP1 and MYB. Its accumulation was lower than that in both the WT and atg5 during hydration, ABA, and dehydration. However, MAP3K1 was detected in both the WT and atg5 after rehydration, with significantly greater accumulation in atg5 than in the WT. This suggests that MAP3K1 (a component of the MAPK pathway) is induced to some extent at the basal level in atg5 but is primarily involved in cell proliferation upon exiting (rehydration) from the dehydration state. Furthermore, heavy metal-associated pathways with downstream MAPK signaling were more activated in atg5 than in the WT during dehydration and late rehydration. Activity of the heavy metal pathway is responsive to heavy metals and is mediated by MAPK signaling [31-33]. Since heavy metals were not added to the media in this study, it is likely that the heavy metal pathway was activated in atg5 cells by some factor other than heavy metals. However, we did not find the reason for the activation of this pathway, which is a limitation in this study. Since it was not possible to show how EBP1, MYB and MAP3K1 actually affect these effects in cells of P. patens, e.g., direct effects on viability or cell growth, future studies should include a discussion of the relationship between EBP1, MYB and MAP3K1, and autophagy.
Using publicly available data concerning extremely desiccation-tolerant yeast, we performed a DAVID analysis involving gene expression data before desiccation (control), dehydration (dry), and rehydration as well as with P. patens. The results showed that pathways related to MYBs and the cell cycle were activated after rehydration (Figure 5 and Table S4). Similarly, in yeast, our results suggest that cell proliferation after rehydration may be involved in the generation of factors involved in desiccation tolerance and thereby in the consequent improvement of desiccation tolerance.
In conclusion, atg5 may help to improve desiccation tolerance by routinely supporting EBP1 and MYB-mediated cell proliferation at the basal level and MAPK signaling in response to activity of the heavy metal pathway after rehydration (Figure 4). Although the PCA and clustering results of the microarray analysis showed no significant difference between WT and atg5 at the gene level, there was a difference in spatial and accumulation patterns at the protein level (Figure 1A and 3A). This indicates that autophagy may have some effect on ABA, dehydration and rehydration treatments at the protein level but not at the gene level. Improving our understanding of autophagy and the dynamics of proteins involved in the induction of desiccation tolerance will be the subjects of future studies.
Edited by
Reviewed by
Figures
Edited by
Reviewed by
Figures
This website and all of its content is licensed under CC BY NC. This license lets others remix, tweak, and build upon our work non-commercially, and although their new works must also acknowledge us and be non-commercial. More details of the license can be found here.

This work is licensed under a Creative Commons Attribution-NonCommercial 4.0 International License.